第七章 装修涂料
【学习重点】
了解装饰装修涂料的特点,掌握涂料在装饰装修中的应用和基本构造做法。
第一节 涂料的分类及特点
装饰装修涂料是指涂于物体表面,能与装饰装修材料或建筑界面粘结在一起,并形成整体涂膜的液膜材料。
装饰装修涂料的品种繁多,按使用部位可分为外墙涂料、内墙涂料、木器涂料、地面涂料及防火涂料等。按包含的树脂类别可分为油漆类、天然树脂类、醇酸树脂类、丙烯酸树脂类、聚脂树脂类和辅助材料类等。按成膜物质化学成分分为无机涂料、有机涂料和复合涂料等。按涂膜厚度可分为薄质涂料和厚质涂料。按特殊功能分类可分为防火涂料、防腐涂料、保温涂料、防霉涂料、弹性涂料等。
装饰装修涂料具有重量轻、附着力强、施工简便、价廉质优、易于维修、色彩丰富等特点。涂料的品种丰富,装饰效果多样。如浮雕类涂料具有强烈的立体感;彩砂涂料色泽新颖、质感晶莹等。另外,通过不同的施工方法,装饰涂料又可获得不同的装饰效果。例如经喷涂、滚花、拉毛等工序可产生不同质感的花纹等。
本章主要介绍内墙涂料、地面涂料及防火涂料,外墙涂料不做介绍。
第二节 内墙涂料
一、内墙涂料的特点
内墙涂料主要用于室内墙面装饰装修,使室内环境舒适、整洁、美观(图 7-2-1、图 7-2-2),主要特点有:
① 色彩丰富,质感细腻。内墙涂料既具有丰富的色彩,又富于细腻的质感,可满足人们在室内环境中的视觉和触觉等多种需求。
② 耐碱性、耐水性、耐粉化性良好,透气性好。由于墙面基层为碱性,且室内环境一般比室外湿度高,因此内墙涂料需具有耐碱性及耐水性。同时透水性好的涂料可避免墙面结露或挂水,以取得舒适的室内环境。
③ 涂刷容易,价格合理。内墙涂料皆易于涂刷,施工和维修方便。其价格与其他饰面材料相比较为低廉,是一种广泛使用的墙体装饰材料。

图 7-2-1 室内涂刷效果

图 7-2-2 室内涂刷效果
二、内墙涂料的种类
1.水溶性内墙涂料
水溶性内墙涂料包括聚乙烯醇水玻璃内墙涂料(简称 106 内墙涂料)和聚乙烯醇缩甲醛内墙涂料等。
内墙涂料是以聚乙烯醇系水溶液为基料,加入颜料、填料及助剂,经搅拌研磨而成的水溶性内墙涂料,具有较强的耐洗刷性。可广泛用于住宅、建筑的内墙及顶棚。
2.合成树脂乳液内墙涂料(内墙乳胶漆)
合成树脂乳液内墙涂料主要应用于室内墙面及顶棚装饰,是由合成树脂乳液为主要成膜物质的薄型材料。此类乳胶漆的共同特点是:
① 以水为分散介质,不污染环境,对人体毒性小,不燃、价格低、透气性好,不易结露和起泡。
② 施工方便、易清洁。
③ 耐水、耐碱、耐候性好,涂布时基层含水不可大于 10%。
④ 色彩丰富、装饰性强。
⑤ 低温下不能形成优质涂膜,施工温度一般在 5℃ ~ 35℃以上。
3.隐形变色发光涂料
隐形变色发光涂料是一种能隐形、变色和发光的建筑内墙涂料,主要是由成膜物质、有机溶剂、发光材料等助剂加工而成的。它可直接以刷、喷、滚或印刷的方法涂于材料表面,并可以涂饰成预先设计的图案。图案在普通光线下不显形,在紫外灯光照射下,可呈现出各种美丽的色彩图案。另外还可用于舞厅、酒吧、地下水族馆等娱乐场所的墙面及顶棚装饰,并可用于舞台布景、广告、道具等特殊部位。
4.硅藻泥涂料
硅藻矿物具有极强的物理吸附性能和离子交换性能,经过精加工后被广泛应用于酒精及医用注射液过滤、食品添加剂、核放射吸附剂等众多领域。
硅藻泥涂料以硅藻土为主要原材料,是一种天然环保内墙装饰材料,具有良好的可塑性,施工、涂抹上墙、制作图案等都可随意造型,可用来替代墙纸和乳胶漆,适用于别墅、公寓、酒店、家居、医院等内墙装饰(图 7-2-3)。硅藻泥以一个房间为最小施工单位,因为每平方米硅藻泥墙面净化 1 立方米空气,如果房间内施工面积小,就不能达到良好的消除甲醛效果。
硅藻泥涂料的主要特点有:
① 天然环保。
② 净化空气。
③ 色彩柔和。
④ 防火阻燃。
⑤ 呼吸调湿。
⑥ 吸音降噪。
⑦ 保温隔热。
⑧ 历久弥新。

图 7-2-3 硅藻泥涂料
5.液体壁纸漆
液体壁纸漆是一种新型艺术涂料,也称壁纸漆和墙艺涂料,是集壁纸和乳胶漆特点于一身的环保水性涂料。通过各类特殊工具配合不同的上色工艺,使墙面产生各种质感纹理和明暗过渡的艺术效果。液体壁纸漆采用高分子聚合物与进口珠光颜料及多种配套助剂精制而成,做出的图案不仅色彩均匀、图案完美,而且极富光泽。无论是在自然光下,还是在灯光下都能显示其卓越不凡的装饰效果。液体壁纸漆无毒无味、绿色环保,有极强的耐水性和耐酸碱性,不褪色、不起皮、不开裂,确保使用 15 年以上。
6. 纳米涂料
纳米涂料(图 7-2-5)必须满足以下两个条件:首先,涂料中至少有一相的粒径尺寸在1 ~ 100 nm 的粒径范围内;其次,纳米相的存在使涂料的性能有明显的提高或具有新的功能。因此,并不是添加了纳米材料的涂料就能称之为纳米涂料。
高科技纳米涂料不仅无毒无害,还可以缓慢释放出一种物质,降解室内甲醛、二甲苯等有害物质。

图 7-2-5 纳米涂料
7. 贝壳粉涂料
贝壳粉涂料(图 7-2-6)采用天然的贝壳粉为原料,经过研磨及特殊工艺制成。近年来新兴的家装内墙涂料,自然环保是其最重要的优势。

图 7-2-6 贝壳粉涂料
特点:
① 经过生物活化技术处理的贝壳粉微细颗粒为多孔纤维状双螺旋体构造,可以有效去除空气中的游离甲醛、苯、氨等有害物质及因宠物、吸烟、垃圾所产生的异味,净化室内空气。
② 贝壳粉的多孔结构有利于制成具有光触媒特性的内墙生态壁材,经过生物活化技术处理的贝壳粉最大限度地保留了贝壳中的活性因子,替代了传统光触媒的作用。
③ 经过生物活化技术处理的贝壳粉自身为高强度多孔结构,所以有良好的水呼吸功能。在低气压、高湿度状态下墙面不结露,而在干燥的情况下,可以将墙内储藏的水分缓缓释放。因此它的呼吸功能是室内湿度的调节剂,被誉为“会呼吸”的涂料。
④ 贝壳粉涂料主要成分是无机物,因此不燃烧,即使发生火灾,贝壳粉只是出现熔融状态,不会产生任何对人体有害的气体烟雾等。
⑤ 贝壳粉涂料选用无机矿物颜料调色,色彩柔和。当人生活在涂覆贝壳粉的居室里时,墙面反射光线自然柔和,不容易产生视觉疲劳。
⑥ 贝壳粉涂料颜色持久,使用高温着色技术,不褪色,墙面长期如新,增加了墙面的寿命,减少墙面装饰次数,节约了装修成本。
8. 高固体分涂料
高固体分涂料是以高固高羟低黏的羟基丙烯酸树脂和合成脂肪酸树脂为主要原料制成的高固体分丙烯酸改性聚氨酯涂料,是一种具有涂层干燥速度快,施工周期短,漆膜机械性能、耐老化性、耐化学品性优良等特点的低污染溶剂型涂料。
9. 储能发光涂料
外墙储能发光涂料是特种功能性涂料(图7-2-7),可在夜间尽显整栋建筑物的外观造型,具有很好的装饰效果。外墙储能发光涂料的余辉辉度随光照度提高而增大,并与光照时间长短有关,通常达到饱和状态需 20 分钟以上,在光照十分强烈时,10 分钟内即达到饱和。而在天黑之后,它的余辉辉度在 4 小时以内较高,效果明显,然后随着时间的延续逐渐衰减。经检验,该发光涂料的余辉时间可达 14 小时。此外,对该涂料进行放射性检验,结果属于 A 类,证明该发光涂料可用于各种环境中。

图 7-2-7 储能发光涂料
10. 质感涂料
制造质感涂料(图 7-2-8)的灵感最早来自于希腊半岛上的风格各异的小屋,在外国已经大量广泛使用,近几年国内的厂商引进了国外的质感涂料技术,提高了涂料的质量,其纹路给人以朴实的感觉。
质感涂料以其变化无穷的立体化纹理、多选择的个性搭配,展现独特的空间视角,丰富而生动,令人耳目一新,墙身涂料由平滑型时代进入凹凸型的全新时代。
质感涂料具有天然环保,无毒无味,既防水又具有良好的透气性,以及抗碱防腐,耐水擦洗,不起皮,不开裂,不褪色的优点。

图 7-2-8 质感涂料
三、内墙涂料的施工要点
① 在基层处理前要对墙面进行全面检查,发现面层有松动、空鼓、疙瘩、毛刺、洞孔或附着力差的部位,应将其铲除或进行填补。
② 填补墙面基层要求光滑平整,刮灰时用尺检查基层的平整度,误差不能超出5mm。
③ 纸面石膏板基层,用石膏粉勾缝,再贴牛皮纸或专用绷带,固定石膏板的专用螺丝,需用防锈漆点补。
④ 多层板基层必须先刷一遍醇酸清漆,用木胶粉或原子灰勾缝,再贴牛皮纸或专用绷带,不得起泡。
⑤ 墙体干燥后,用聚乙烯醇胶拌425#白水泥调制的腻子刮平。先用粗砂纸整平,再用细砂纸打磨光滑,阴阳角可略磨圆,保持顺直。
⑥ 对批刮形成的新整体基层进行检查和局部修整,再满刮腻子两遍,并用细砂纸打磨光滑。墙面需批嵌三道腻子,批嵌第一道时应注意把遗留于墙面上的一些缺陷,如将气泡孔、砂眼、麻点等凹凸不平的地方刮平,对于缺陷较大的地方可进行多次找平。第二道腻子则应注意大面积找平,待相对干燥后用2号砂纸打磨。第三道腻子则在局部稍加修复并打磨,每道腻子层不宜刮得太厚。第一道腻子应调稠些,便于批嵌缝、洞;第二道则稀些,使之大面积找平;第三道则更稀些,所有腻子层打光磨平后应无刮痕,随之清除墙面粉尘。用于基层处理的腻子应坚实牢固,批嵌后不得出现粉化、起皮和裂缝等现象。腻子干燥后,应打磨平整光滑,并清理干净。
⑦ 滚涂抗碱封闭底漆一遍。
⑧ 用细砂纸轻轻打磨至不磨手后,再滚涂面料两遍。
⑨ 如涂料采用喷涂,必须使用专用喷涂设备喷涂一遍,喷涂第二遍应在第一遍完成2小时后(须干透)。喷涂前必须用纸胶带或报纸保护严密,避免污染。
第三节
一、地面涂料及其特点
地面涂料具有耐磨性、耐水性、耐碱性,粘结力强、耐冲击性高、装饰性好,施工方便、重涂性好、价格合理等特点,主要用于装饰及保护室内地面。
二、地面涂料的种类
1. 聚氨酯地面涂料
聚氨酯地面涂料分薄质罩面涂料与厚质弹性地面涂料两类。前者用于木质地板或混凝土等其他地面的罩面上光,涂膜较薄,硬度较大;后者刷涂于水泥地面形成无缝弹性耐磨涂层,整体性好、耐磨性好、耐油、耐水、耐酸碱,有一定弹性,脚感舒适,可用于水泥砂浆或混凝土地面。聚氨酯地面涂料适用于地下室、卫生间等的防水装饰,以及图书馆、健身房、歌舞厅、影剧院、办公室、会议室、工业厂房、车间、机房等有耐磨、耐油、耐腐要求的水泥地面装饰。
2. 环氧树脂地面漆
又称环氧树脂地面厚质涂料,是以环氧树脂为主要成膜物质,加入颜料、填料、增塑剂和固化剂等,经一定工艺加工而成的。属于双组分常温固化型涂料,甲组分为清漆或色漆,乙组分为固化剂。施工现场调配使用。
环氧树脂地面漆的涂膜坚硬有韧性,有一定的耐磨性,具有较好的耐水、耐酸碱、耐有机溶剂、耐化学腐蚀性,但施工比较复杂。主要应用于机场、车库、实验室、化工厂以及有耐磨、防尘、耐酸碱、耐有机溶剂、耐水泥地面装饰。其构造方法见图 7-3-1。

图 7-3-1 环氧树脂地面漆效果
3. 聚醋酸乙烯地面涂料
是用聚醋酸乙烯乳液、水泥、颜料、填料等配制而成的一种地面涂料,属于有机与无机相结合的聚合物水泥地面涂料。无毒、无味,早期强度高,与水泥地面结合力强,不燃,耐磨,抗冲击,有一定弹性,装饰效果好,价格适中。其地面具有替代塑料地板或水磨石地坪的性能,用于实验室、仪器装配车间等水泥地面(图 7-3-2)。

图 7-3-2 聚醋酸乙烯地面涂料效果
三、地面涂料(环氧树脂地面漆)的施工要点
1. 基面要求
① 基面含水率低于8%,空气相对湿度低于85%。
② 整体层强度符合建筑规范,要求平整性良好。
③ 整体层表面无杂物(无水泥浆、建筑垃圾、油污、腊水等)。
④ 地面无空鼓现象。
2. 基面处理
地面油污应洗涤干净。局部地面油污超过施工标准的,应用碘钨灯或瓦斯枪烘烤。
用打磨机打磨,以除去水泥表面的松散层,形成毛细小孔,增加环氧树脂对地面的渗透性及接触面积。
地面凸出部分应处理平整;地面松散部分应先去除,然后修补平整。
地面空鼓的地方应先切割,再用水泥补平。
3. 底涂施工
做好基面处理后,采用大功率工业吸尘器把地面的残渣、粉尘吸净。
配好料后,及时送往施工工地,由施工人员进行镘刮。
4. 中涂施工
① 依照正确的比例将主剂、硬化剂及填料充分混合均匀,迅速送往施工区域。
② 采用锯齿镘刀刮板将混合好的材料均匀涂抹,保持平整。
③ 中涂固化后,视实际情况按上一道工序再涂一次。达到下一次施工标准后,方可施工下道工序。
5. 面涂施工
① 依照正确比例将主剂和硬化剂充分混合均匀,迅速送往施工区域。
② 采用无气喷涂机或滚筒,均匀涂布,且表面不容许有目视可见之杂质。
③ 面涂必须一次性完工,而且前后桶应连续衔接。
第四节
木器涂料主要可分为两大类:一类是具有透明清水效果的木器涂料,主要包括硝基漆、聚酯漆和聚氨酯漆三种;另一类是具有混水不透明效果的木器涂料,主要包括醇酸漆和酚醛漆两种。木器涂料主要用于木地板及木质家具等表面装饰,并可对木器表面材料的纹理质感起保护作用,延长其使用寿命(图 7-4-1)。

图 7-4-1 硝基漆家具效果

图 7-4-1 硝基透明腻子家具
1. 硝基纤维素涂料
又称硝基漆、喷漆、蜡克等,其组成以硝化棉为主要成膜物质,添加合成树脂、增塑剂、有机溶剂及其他助剂配制而成。品种包括硝基木器清漆,硝基木器磁漆及其底漆等。
(1)特性
干燥快,装饰性好,透明度高,可充分显示木板的自然花纹,耐磨,耐候,便于复修。
(2)缺点
含固量低,溶剂挥发多,易造成环境污染,费工费时。
(3)应用
主要用于竹木地板、家具及制品的表面涂饰。
(4)工艺流程
对面层清扫、起钉、除油污等 → 砂纸打磨→ 第一遍满刮腻子 → 磨光 → 第二遍满刮腻子→ 磨光 → 刷第一遍清漆 → 复补腻子 → 磨光→ 刷第二遍清漆 → 磨光 → 刷第三遍清漆→ 水砂纸打磨 → 刷第四遍清漆 → 磨 光→ 擦漆施工 → 磨退打砂蜡 → 擦亮 。
(5)施工要点
刷第四遍漆及磨光后,应使用脱脂纱布内包脱脂棉,粘上烯料或掺有少许清漆的烯料,在漆面上揉擦,一定要从一边开始按顺序揉擦。
2. 聚酯树脂漆
聚酯树脂漆是以不饱和聚酯树脂和苯乙烯为主的无溶剂漆。
(1)特性
可以常温固化,也可以加温固化,干燥速度快。固化时溶剂挥发少,污染小。
涂膜丰满厚实,硬度高,有较好的光泽度、保光性和透明度,耐磨、保湿性好,具有较高的耐热性、耐寒性、耐温变性,以及耐水、耐多种化学药品的特点。
(2)缺点
涂膜附着力差,硬而脆,不耐冲击,不宜修补,施工温度在 15℃以上,现场配制较麻烦。
(3)应用
主要用于竹木地板及家具涂饰。
(4)施工要点
在不饱和聚酯树脂内,先添加固化剂,再加促进剂,调匀后即可使用(超过半小时就会固化)。把配好的不饱和聚酯树脂漆涂在物体表面,迅速覆盖一层聚酯薄膜,然后用小胶滚快速推平,20 分钟后将薄膜去掉,即出现光滑透亮的漆面,犹如铺上一层玻璃板的漆(图 7-4-2)。

图 7-4-2 聚酯树脂漆地面涂饰效果

图 7-4-2 聚酯树脂漆地面涂饰效果
3. 聚氨酯漆
聚氨酯漆又称为水晶地板漆。
(1)特性
其涂膜坚硬有韧性,与各种材料表面有很好的附着力,强度高,高度耐磨,对木板表面有很好的保护作用。装饰效果好,有高光和亚光不同特点的涂层。具有耐磨性、耐化学腐蚀性,可现场施工,也可工厂化涂饰(图 7-4-3)。

图 7-4-3 聚氨酯地面涂料效果
(2)缺点
含有对人体有害的物质,易污染环境,遇水或潮气易胶凝起泡;受紫外线照射后,易分解,使涂膜泛黄,保色性差。
(3)应用
主要作为木地板及木质家具表面涂饰。
(4)施工要点
① 打开漆桶后将涂料彻底搅拌至桶底无沉积物无色差即可涂覆。
② 涂装金属表面时,要求喷砂、抛丸除锈达到国标 Sa212 级,保持表面干燥、无油污、灰尘等异物,并在 4 小时内涂装。
③ 混合配比(重量比)为基料:固化剂 =4∶1。
④ 用无气喷涂、空气喷涂、刷涂均可。
⑤ 理论涂布率:干膜厚度 60 ~ 80 微米条件下,0.20 ~ 0.25 公斤 / 平方米。稀释剂用量:根据施工情况可适当添加专用稀释剂,用量为5% ~ 15%。
⑥ 最后一道面漆涂装完工后,须自然固化7 天后才能投入使用。当环境温度低于 10℃时,应适当延长固化时间。
4. 醇酸漆
醇酸漆主要是由醇酸树脂组成,主要成分是醇酸树脂、200 号溶剂汽油、催干剂(含钴锰铅锌钙,或是钴锰稀土)、防结皮剂、色漆颜料等。
(1)优点
具有良好的光泽,其耐候性、耐水性、附着力强,价格便宜,施工简单。
(2)缺点
干燥较慢,涂膜质量不是很高,不适于高标准的装饰。
(3)应用范围
适合一般木器、家具及家庭装修的涂装,以及一般金属装饰或要求不高的金属防腐涂装,是目前国内用量最大的一类涂料。
(4)施工要点
① 基层处理:将墙面上的起皮杂物等清理干净,然后用笤帚把墙面上的尘土等扫净。对于泛碱的基层应先用 3% 的草酸溶液清洗,然后用清水冲刷干净即可。
② 修补腻子:用配好的石膏腻子将墙面、窗口角等破损处找平补好,腻子干燥后用砂纸将凸出处打磨平整。
③ 满刮腻子:用橡胶刮板横向满刮,接头处不得留槎,每一刮板最后收头时要干净利落。腻子配合比为聚醋酸乙烯乳液∶滑石粉∶水 =1∶5∶3.5。当满刮腻子干燥后,用砂纸将墙面上的腻子残渣、斑迹等打磨光滑,然后将墙面清扫干净。
④ 第二遍腻子:涂刷高级涂饰要满刮腻子,配合比和操作方法同第一遍腻子。待腻子干燥后再修补个别地方,个别大的孔洞可修补石膏腻子。彻底干燥后,用 1 号砂纸打磨平整并清扫干净。
⑤ 涂刷涂料(第一遍):第一遍可涂刷铅油,它的遮盖力较强,是罩面层涂料基层的底层涂料。铅油的稠度以盖底、不流淌、不显刷痕为宜。涂刷每面墙面宜按先左后右、先上后下、先难后易、先边后面的顺序进行,不得胡乱涂刷,以免漏涂或涂刷过厚。第一遍涂料完成后,对于中级及高级涂饰应进行修补腻子施工。
⑥ 涂刷涂料(第二遍):第二遍的操作方法与第一遍涂料相同。如墙面为中级涂饰,此遍可刷铅油;如墙面为高级涂饰,此遍应刷调和漆。待涂料干燥后,可用细砂纸把墙面打磨光滑并清扫干净,同时要用潮湿的布将墙面擦拭一遍。
⑦ 涂刷涂料(第三遍):用调和漆涂刷,如墙面为中级涂饰,此道工序可作罩面层涂料(即最后一遍涂料),其操作顺序同上。由于调和漆的黏度较大,涂刷时应多刷多理,以达到漆膜饱满、厚薄均匀一致、不流不坠的效果。
⑧ 涂刷涂料(第四遍):一般选用醇酸磁漆涂料,此道涂料为罩面层涂料(即最后一遍涂料)。如最后一遍涂料改为用无光调和漆时,可将第二遍铅油改为有光调和漆,其他做法相同。
5.酚醛漆
酚醛树脂是酚与醛在催化剂作用下缩合生成的产品。涂料工业中主要使用油溶酚醛树脂制漆。
(1)优点
干燥快,漆膜光亮坚硬,耐水性及耐化学腐蚀性好。
(2)缺点
容易变黄,不宜制成浅色漆、耐候性不好。
(3)主要用途
主要用于防腐涂料、绝缘涂料、一般金属涂料、一般装饰性涂料等方面(图 7-4-5)。
(4)施工要点
酚醛漆与醇酸漆均为混水不透明的调和漆。其施工要点与醇酸漆类同。

图 7-4-5 酚醛漆涂料效果

图 7-4-5 酚醛漆涂料效果
第五节
1. 防火涂料
防火涂料按用途可分为:饰面防火涂料(木结构等可燃基层用)、钢结构防火涂料、混凝土防火涂料。
按防火原理可分为:非膨胀型防火涂料和膨胀型防火涂料等。
(1)特性
可有效延长可燃材料的引燃时间,阻止非可燃结构材料表面温度升高,阻止或延缓火焰的蔓延和扩展,为灭火和疏散赢得宝贵时间。
(2)施工要点
① 涂料用量不得小于0.6 kg/m²,确保耐燃时间在20分钟以上。用喷涂、刷涂或滚涂施工均可,一般涂3~5遍,间隔2~4小时(图7-5-1);
② 基层必须无灰尘、无油污,平整;
③ 使用前将涂料先搅拌均匀,不得与其他涂料混用;
④ 施工温度要求在12℃~40℃之间;
⑤ 贮存在干燥通风的室内,温度在0℃~35℃之间。

图7-5-1 木龙骨刷三遍防火涂层

图7-5-1 木龙龟刷三遍防火涂层
2. 发光涂料
发光涂料是指在夜间显示一定亮度的涂料。发光涂料主要由成膜物质、填充剂和荧光颜色等组成。当荧光颜料的分子受光的照射后被激发、释放能量,就能使涂膜发光。一般分为蓄发性发光涂料和自发性发光涂料。
(1)特性
发光涂料具有耐候、耐油、透明、抗老化等优点。
(2)应用
可用作桥梁、隧道、机场、工厂、剧院、礼堂的安全出口标志、广告牌、交通指示器、门窗把手、钥匙孔、电灯开关等需要发出各种色彩和明亮反光的场合和部位。
3. 防水涂料
防水涂料按其状态可分为溶剂型、乳液型和反应固化型三类。
溶剂型防水涂料是以各种高分子合成树脂溶于溶剂中制成,具有干燥快,可低温操作的特点。常用种类有氯丁橡胶沥青、丁基橡胶沥青、SBS改性沥青、再生橡胶改性沥青等。
乳液型防水涂料是以水为稀释剂,因而降低了施工中的污染、毒性和易燃性,是目前应用最广泛的一种防水涂料。主要品种有改性沥青系防水涂料(各种橡胶改性沥青)、氯—偏共聚乳液、丙烯酸乳液防水涂料、改性煤焦油防水涂料、涤纶防水涂料等。
反应固化型防水涂料是以化学反应型合成树脂(如聚氨酯、环氧树脂等)配以专用固化剂而制成的双组分涂料,具有优异的防水性、变形性和耐老化性,属于高档防水涂料。
(1)特性
由于防水涂料是直接涂布于抹面砂浆之上,形成防水层,因此防水涂料必须能形成连续的、不随基层开裂而出现裂缝的完整涂层,同时还必须具备很好的耐候性,使防水效果保持较长时间。此外,防水涂料还应具有良好的抗拉强度、延伸率、撕裂强度等。
(2)应用
主要应用于地下工程、卫生间、厨房等场所。
(3)工艺流程
清理基层表面→细部处理→配制底胶→涂刷底胶(相当于冷底子油)→细部附中层施工→第一遍涂膜→第二遍涂膜→第三遍涂膜防水层施工→防水层一次试水→保护层饰面层施工→防水层二次试水→防水层验收
(4)施工要点
① 防水层施工前,应将基层表面的尘土等杂物清除干净,并用干净的湿布擦一次。
② 涂刷防水层的基层表面不得有凹凸不平、松动、空鼓、起砂、开裂等缺陷,含水率一般不大于 9%。
③ 防水层施工时所用聚氨酯防水材料为聚氨酯甲料、聚氨酯乙料和二甲苯,配比1∶1.5∶0.2(重量比)。
④ 防水层施工完成后,经过24小时以上的蓄水试验,未发现渗水漏水为合格,然后进行隐蔽工程检查验收,交下道工序施工。
4. 防霉涂料
防霉涂料以不易发霉材料(如硅酸钾水玻璃涂料和氧乙烯—偏氯乙烯共聚乳液等)为主要成膜物质,加入防霉剂、颜料、填料、助剂等配置而成,是一种对各类霉菌、细菌等具有杀灭或抑制生长作用且对人体无害的特种涂料。
(1)特性
建筑物的防霉涂料不但要有防霉作用,同时还要具有装饰性,并对人体无害,因此要求涂料具备以下性能:
① 优良的防霉性能,并保持长效性。
② 具有良好装饰性,应具备普通装饰涂料具备的各种功能。
③ 对人畜无害或有害程度在安全范围之内。
(2)应用
主要应用于地下室、卫生间等潮湿的空间,以及食品厂、卷烟厂、酒厂及地下室等易产生霉变的内墙墙面部位。
(3)施工要点
防霉涂料可按普通装饰涂料施工方法施工,但其基层处理十分重要,应除去霉斑;如果铲除霉斑后的基层,仍留有霉菌的残余和污染,可用7% ~ 10%磷酸三钠水溶液涂刷1~ 2遍,以达到一定的杀菌效果。
如采用乳胶型涂料,其施工温度在 10℃以上为宜。
第八章 胶粘剂
【学习重点】
了解胶粘剂的种类和特点,掌握胶粘剂在装饰装修中的构造做法。
胶粘剂是在建筑装饰装修工程中能将两个物体的表面粘结在一起的材料。胶粘剂包括建筑装修结构构件加固、维修等方面使用的结构胶,室内外装修使用的建筑装修胶,用于防水、保温等方面的建筑密封胶,以及用于建材产品制造、铺装、堵漏等方面的其他各种胶粘剂。
第一节 胶粘剂的组成及分类
胶粘剂可将两种以上的材料紧密且牢固地粘连在一起。不同种类的胶粘剂和不同类型的被粘材料会因粘连力的不同获得不同的粘连程度。主要的粘连力包括机械粘结力、物理吸附力、化学键力等。
机械粘结力是靠机械锚固的方式连接材料,主要原理是胶粘剂渗入材料表面后,在凹陷或孔隙中固化,如同嵌入材料内部一般,从而产生粘连力。
物理吸附力指的是胶粘剂分子与材料分子之间存在的吸附力。
化学键力则是某些胶粘剂分子会与材料分子之间产生化学反应,从而获得的一种可以将两者粘连为一体的力。当机械粘结力、物理吸附力、化学键力等共同作用时,则可获得极强的粘结强度。
1.胶粘剂的组成
胶粘剂的组成包括粘料、固化剂、增韧剂、稀释剂(含有机溶剂)、填料、偶联剂(增粘剂)和抗老化剂等。根据用途不同还可加入阻燃剂、促进剂、发泡剂、消泡剂、着色剂和防腐剂等。胶粘剂的成分组成决定了其性能和用途。
2.胶粘剂的分类
① 胶粘剂按外观形态可分为溶液型、乳胶型、膏糊型、粉末型、薄膜型和固体型等。
② 胶粘剂按固化形式可分为溶剂挥发型、化学反应型、热熔型和厌氧型等。
③ 胶粘剂按使用用途可分为建筑构件用的建筑结构胶、建筑装修装饰用的建筑装修胶、密封防漏用的建筑密封胶,以及建筑铺装材料用的特种胶。
第二节 胶粘剂的选用原则
一、选用原则
1.考虑被粘材料的种类和性质
被粘材料想获得理想的粘连效果,需根据材料的品种、性能选用不同成分的胶粘剂。例如金属(及合金)表面致密、极性大、强度高、易腐蚀,因此应选用改性酚醛树脂、改性环氧树脂、聚氨酯橡胶、丙烯酸酯类结构胶粘剂,而不可使用酸性较高的胶粘剂;对于膨胀系数较小的材料,如玻璃、陶瓷等,无论与自身或与线膨胀系数悬殊较大的材料粘连,都应选用弹性好且能在室温下固化的胶粘剂;而对于木材、纸张、织物等多孔材料,则应选用水基或乳液胶粘剂,如白乳胶等。
2.考虑胶粘剂的性能
各类胶粘剂因配方不同,性能也不同,如粘结强度、使用温度、收缩率、线膨胀系数、耐水性、耐油性、耐介质性和耐老化性、固化条件、黏度等,选用时需对其各项指标加以考虑。各类胶粘剂的耐热范围见表 8-1 所示。

表8-1 各类胶粘剂的耐热范围
3.考虑粘连目的与用途
胶粘剂可发挥多种不同的用途,包括连接、密封、固定、定位、修补、填充、堵漏、嵌缝、防腐、灌注、罩光等。而某一类胶粘剂往往是以其中一方面用途为主导的,因此应视不同情况和需要加以选用。粘连目的与胶粘剂类型见表 8-2所示。

表8-2 粘连目的与胶粘剂类型
4.考虑粘结件的受力情况
在使用过程中,因受到不同外力的作用,粘结件之间会受到拉伸、剪切、撕裂、剥离等不同程度的破坏。因此,选用胶粘剂,不仅要考虑受力的类型,同时还要考虑受力的大小、方向、频率和时间等多方面因素。
一般情况下,受力不大的粘结件,可选用通用的胶粘剂;受力较大的,要选用结构胶粘剂;长期受力的,应选用热固性胶粘剂。对于受力频率低或静载荷的粘结件,可选用刚性胶粘剂,如环氧树脂类胶粘剂。而对于受力频率高或承受冲击载荷的,则要选用韧性胶粘剂,如酚醛 - 丁腈胶粘剂或改性环氧胶粘剂。
5.考虑粘结件的使用环境
粘结件使用环境包括温度、湿度、介质、真空度、辐射及户外老化等因素,在选用胶粘剂时应有针对性地加以选择,才能发挥较好的粘连效果。
对于在高温下使用的粘结件,应选用耐高温、耐热、抗老化性好的胶粘剂,如有机硅胶粘剂、聚酰亚胺胶粘剂、酚醛 - 环氧胶粘剂或无机胶粘剂。
对于在低温下使用的粘结件,为避免胶粘剂与被粘物因线膨胀系数的差异而引起胶层脆裂,要选用耐寒胶粘剂或耐超低温胶粘剂,如聚氨酯胶粘剂或环氧 - 尼龙胶粘剂。
如果胶粘剂在冷热交替的情况下工作,则要求胶粘剂同时具有良好的耐高低温性能,要选用橡胶胶粘剂、环氧 - 酚醛胶粘剂及聚酰亚胺胶粘剂等。
湿度对胶粘剂的粘接强度影响也较大,若湿度过大,水分会渗入胶层界面,导致胶粘剂的强度显著下降,在这种情况下要选用耐水性、耐湿热、抗老化性好的胶粘剂,例如酚醛 - 丁腈胶粘剂。
6.考虑工艺上的可能性
不同类型的胶粘剂,其粘结工艺也不同,有的在室温下固化,有的需要加热固化,有的需要加压固化,有的需要加热、加压固化,有的固化时间较长,有的仅几秒即可。因此选用胶粘剂时,还应考虑是否具备其所要求的工艺条件,否则就不能选用。
7.考虑经济性和环保性
胶粘剂的来源和价格将直接影响生产成本,因此不可忽略。而用于室内装饰装修的胶粘剂,必须符合国家和地方标准中对有害物质限量的指标。
二、使用要点
在施工过程中影响胶粘剂粘连强度的因素包括胶粘剂的性质、被粘物的表面状况、粘结工艺及环境因素等。因此一般采用以下措施以保证其粘结强度。
① 被粘物的表面应保证一定的清洁度、粗糙度和温度。
② 涂刷胶层时应匀薄,有充分的晾置时间,以便于稀释剂的挥发,胶粘剂的固化要完全,同时要保证胶粘固化时对压力、温度和时间的要求。
③ 尽可能增大粘结面积,保持施工现场中空气的湿度和清洁度。
第三节 装饰装修中不同装饰材料常用的胶粘剂
1.壁纸(墙布)用胶粘剂
用于壁纸、墙布的胶粘剂,主要有聚乙烯醇胶、聚乙烯醇缩甲醛胶(107 胶)、801 胶、聚醋酸乙烯胶(白乳胶)、SG8104 壁纸胶、粉末壁纸胶等。其各自特点及应用见表 8-3 所示。

表8-3 壁纸(墙布)常用胶粘剂
2.竹木用胶粘剂
主要用于层压板、胶合板、家具和其他竹木质材料的胶粘剂,有乳液型(白乳胶)和反应固化型两大类,具体见表 8-4 所示。

表8-4 竹木用胶粘剂
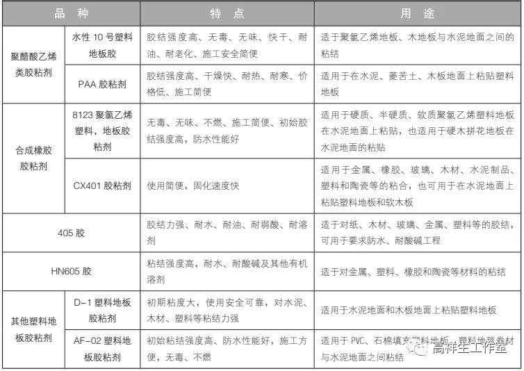
3.地板用胶粘剂
用于地板(含木地板和塑料地板等)的胶粘剂,主要有聚醋酸乙烯类、合成橡胶类、聚氨酯类、环氧树脂类胶粘剂,以及其他塑料地板胶粘剂,具体见表 8-5 所示。

表8-5 地板用胶粘剂
4.瓷砖、石材用胶粘剂
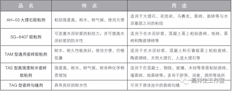
用于瓷砖、石材(大理石)的胶粘剂,主要有 AH-03 大理石胶粘剂、SG-8407 胶粘剂、TAM型通用瓷砖胶粘剂、TAS 型高强度耐水瓷砖胶粘剂、TAG 型瓷砖勾缝剂等。具体见表 8-6 所示。

表8-6 瓷砖、石材用胶粘剂
5.玻璃、有机玻璃专用胶粘剂
是一种透明或不透明膏状体,有很浓的醋酸味,不溶于酒精以外的其他溶剂,具有抗冲击、耐水、韧性强等特点。适合粘结玻璃及其制品,也可用于其他防水、防潮的地方。产品包括 506胶粘剂、WH-2 型有机玻璃胶粘剂等。具体见表8-7 和图 8-3-1 所示。

表8-7 玻璃、有机玻璃专用胶粘剂
6.塑料薄膜胶粘剂
主要用于塑料薄膜片与胶合板、刨花板、纤维板等木制品或聚氯酯泡沫、人造革、纸张之间的粘结。产品有 641 软质聚氯乙烯胶粘剂、BH-415 胶粘剂和 920 胶粘剂等。具体见表 8-8所示。

表8-8 塑料薄膜胶粘剂
7.玻璃幕墙胶粘剂
主要包括以下两种:硅酮结构密封胶和硅酮耐候密封胶。其中,硅酮结构密封胶主要连接玻璃与框架,它有严格的时效性,需要做相容性试验和蝴蝶试验,而且必须在恒温、清洁、无尘、通风的注胶间进行操作,注胶后,其养护时间一般在 14 ~ 21 天。硅酮耐候密封胶要在玻璃及其组件安装完毕后及时使用,以保证玻璃幕墙的气性和水密性,不宜用结构胶取代密封胶。
8.多用途建筑胶粘剂(表 8-9)

表8-9 多用途建筑胶粘剂
9.部分胶粘剂(略)
